Science:在情绪感染期间,缰核中血清素的释放促进了创伤后的恢复力
2024-09-29 13:42:51
这项新的研究重新审视了血清素的作用,并开辟了新的视角,尤其是在理解抑郁症及其治疗方面。通过观察他人如何应对创伤经历这一简单行为,可以提高我们的恢复能力,并防止由此导致的病理状态,尤其是抑郁症。来自瑞士洛桑大学和中国北京大学等研究机构的研究人员在小鼠身上证明了这种“情绪传染(emotional contagion)”的存在,并成功破解了其机制。
相关研究结果发表在2024年9月6日的Science期刊上,论文标题为“Serotonin release in the habenula during emotional contagion promotes resilience”。
在一种名为 “缰核(habenula)”的大脑结构中释放的神经递质血清素(serotonin)被证明是恢复力的关键。这项新的研究重新审视了血清素的作用,并开辟了新的视角,尤其是在理解抑郁症及其治疗方面。
人类有能力在应对令人厌恶的经历的同时继续正常生活。这种能力被称为恢复力(resilience)。然而,有些人更容易受到创伤事件的影响。他们会丧失动机和动力,而这正是抑郁症的特征。提高这些高危人群的恢复力可以抵御他们的脆弱性,并对可能出现的病理状态起到预防作用。但是,要将恢复力作为一种预防措施,仍有太多未知因素。
论文通讯作者、洛桑大学生物与医学学院基础神经科学系副教授Manuel Mameli说,“目前还缺乏临床工具或潜在机制来促进这种能够像健康人一样培养恢复力反应的调节方式。” 要做到这一点,人们需要了解逆境背后的大脑功能--- Mameli及其研究团队成功地应对了这一挑战。
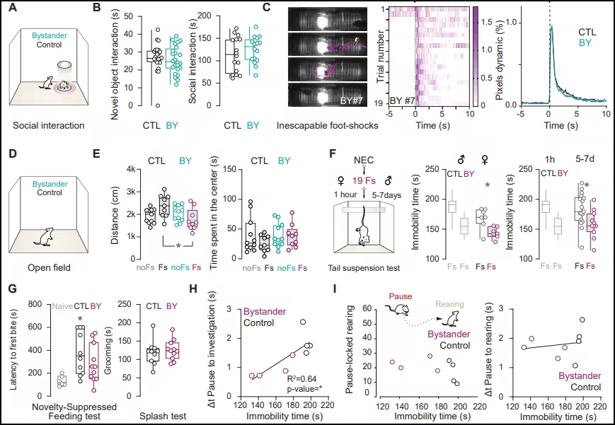
观察自我保护
为了探索内在的大脑机制,研究者首先设计了一种实验模型,该模型能够促进恢复力并测量其对创伤后病理特征出现的影响。
Mameli解释说,“我们从一个公认的事实出发,即观察他人的情感经历有助于我们从中学习。这是一种被称为情绪传染的现象,它能促进恢复力。”
为了达到这一目的,他们将“观察者”小鼠放在一只爪子受到轻微电击的小鼠附近。这项简单的任务保护了大多数观察者小鼠,使它们在随后亲身经历这种不愉快经历时不会产生抑郁的病理状态。那些没有目睹同伴痛苦经历的小鼠则不是这样。他们由此得出的结论是,观察他人应对创伤经历这一简单的行为会增强自身的恢复能力,并有助于防范可能出现的病理后果。
血清素——恢复力分子
在发现这一行为原理后,研究者成功地确定了介导这一原理的大脑机制。他们重点研究了位于大脑中心的微小脑结构---缰核,众所周知,哈伯脑参与情绪和感觉处理,并调节与抑郁有关的神经递质,特别是血清素。为此,他们专门开发了成像工具来追踪小鼠体内的这种分子。
Mameli补充说,“要测量大脑中血清素的变化非常困难。多亏了这项研究的共同作者、北京大学的Yulong Li开发的生物传感器,我们才得以确定其关键机制。”
行为实验中的记录显示,情绪传染与缰核中神经元功能的持久变化以及该区域血清素释放的增加相吻合。更具体地说,根据Mameli实验室博士后研究员Sarah Mondoloni的说法,“在这项任务中,血清素的动态发生了变化,这是我们研究的关键发现”。

图片来自Science, 2024, doi:10.1126/science.adp3897
通过人为改变血清素水平的动态变化,研究者得以证明血清素不增加不仅会破坏缰核中神经元活动的持久变化,还会削弱小鼠在逆境中提高恢复力的能力。
重新探索抑郁症的发病机制
这项新研究发现的逆境发生后的恢复力机制与抑郁症发病机制的一个共同点是血清素。许多抗抑郁药物都靶向血清素,以增加它在大脑中的浓度。在这项研究中,研究者发现,缰状核中短暂的局部的血清素增加可以防止创伤经历后冷漠行为的发生。
Mameli总结说,“对于神经科学家们来说,这种血清素能系统(serotonergic system)的这一特性是令人兴奋的信息。但是,我们的发现也能为抑郁症的新治疗应用铺平道路,例如通过测试现有的药理血清素激活剂,包括刺激血清素系统的迷幻剂疗法。有可能对它们的使用进行改进,以获得更好的治疗方法。”(生物谷Bioon.com)
参考资料:
Sarah Mondoloni et al. Serotonin release in habenula during emotional contagion promotes resilience. Science, 2024, doi:10.1126/science.adp3897.