Nat Commun:新发现!乳酸菌或能抑制女性宫颈癌发生!

2025-04-07 14:20:53


来自韩国庆北国立大学等机构的科学家们通过研究首次揭示了人类宫颈干细胞的身份及其分化过程,并发现乳酸菌能够抑制宫颈癌的发展,相关研究结果或能为人类宫颈癌的预防提供了全新的视角。

宫颈癌,这个全球女性第四大常见癌症,每年夺走约34万人的生命,其中85%的病例集中在医疗资源匮乏地区。尽管HPV(人乳头瘤病毒)疫苗大幅降低了发达国家的发病率,但在疫苗接种率低的地区,寻找新的预防策略仍是当务之急。

近日,韩国庆北国立大学的研究团队在《Nature Communications》发表突破性成果,首次揭示了宫颈干细胞的身份及其分化路径,并发现阴道中的“常驻居民”——乳酸菌,竟能通过分泌特殊代谢物阻止癌变启动!

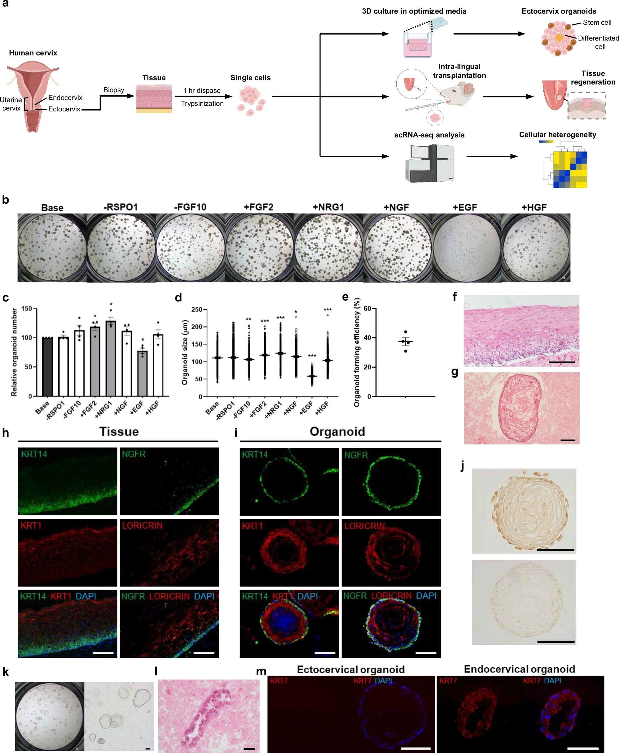
宫颈干细胞如同宫颈组织的“种子工厂”,其异常增殖被认为是癌变的起点。然而,这些细胞的身份和分化机制长期成谜。通过单细胞RNA测序技术,研究团队成功锁定宫颈干细胞——它们藏身于宫颈基底层,表面标记着“身份密码”ITGB4和CD24。这些干细胞像“流水线工人”般分化为不同功能的成熟细胞,维持宫颈组织的动态平衡。

乳酸菌是阴道微生态的“守护者”,其分泌的乳酸分为L型和D型。令人惊讶的是,只有D-lactic acid(D型乳酸)能精准狙击宫颈干细胞的“癌变野心”——抑制其自我更新,并阻止早期癌前病变。实验显示,D型乳酸可使正常和癌前宫颈类器官的生长停滞,而L型乳酸毫无此效。这解释了为何维持阴道乳酸菌群平衡可能是预防宫颈癌的关键。


人类宫颈外、宫颈内类器官长期三维培养的建立与优化

为了验证宫颈干细胞的再生能力,研究团队开发了创新模型:将人类宫颈干细胞移植至小鼠舌部,成功再生出完整宫颈上皮。

利用这类器官模型,他们发现HPV(人乳头瘤病毒)并不直接攻击宫颈干细胞,而是“诱骗”已分化的祖细胞疯狂增殖。这一发现颠覆了传统认知,提示阻断祖细胞异常活化或是预防新靶点。

当前,全球仍有数亿女性无法获得HPV疫苗。此项研究为资源匮乏地区提供了新思路:通过维持乳酸菌群平衡或补充D型乳酸制剂,或可筑起宫颈癌的“微生物防线”。论文通讯作者表示:“我们正探索将D型乳酸开发为局部防护剂,让更多女性免受宫颈癌威胁。”

参考文献:

Myeong, J., Lee, M., Lee, B. et al. Microbial metabolites control self-renewal and precancerous progression of human cervical stem cells. Nat Commun 16, 2327 (2025). doi:10.1038/s41467-025-57323-6